Vi har hittills koncentrerat oss på glaciärens yta, vi skall nu titta närmare på hur glaciärrörelsen sker inne i glaciären. Att glaciärers inre ändrar form kallas deformation. Vi ska nu studera hur man beräknar den hastighet med vilken glaciärers inre deformeras.
Deformationen av is styrs av det tryck som isen utsätts för. Trycket ökar med djupet från isytan. Den kraft som vi är intresserade av är den kraft som verkar parallellt med det generella isflödet. Krafterna som deformerar isen kan beskrivas och jämföras bättre om man anger dem som räknad per ytenhet, de kallas då spänningar. Den spänning vi är intresserad av är skjuvspänningen. Vad skjuvspänning är kan förklaras så här:
Om du lutar dig mot en vägg med rak arm så sätter du antagligen handen så att kroppsvikten trycker handen rakt mot väggen. Detta kallas normalspänning då kraften är riktad vinkelrätt mot väggen. Flyttar du upp handen en bit på väggen känner du det som ett drag i skinnet, detta är en skjuvkraft som är en komponent av den totala kraften som nu delas mellan skjuv- och normalspänning. Normalspänningen är mindre. Ju högre du flyttar handen desto större blir skjuvspänningen och handens tryck mot väggen minskar. Till slut blir det svårt att hålla sig kvar då friktionen mellan hand och vägg övervinns av skjuvspänningen och handen halkar iväg (hjälper med handsvett).
Vi har hittills koncentrerat oss på glaciärens yta, vi skall nu titta närmare på hur glaciärrörelsen sker inne i glaciären. Att glaciärers inre ändrar form kallas deformation. Vi ska nu studera hur man beräknar den hastighet med vilken glaciärers inre deformeras.
Deformationen av is styrs av det tryck som isen utsätts för. Trycket ökar med djupet från isytan. Den kraft som vi är intresserade av är den kraft som verkar parallellt med det generella isflödet. Krafterna som deformerar isen kan beskrivas och jämföras bättre om man anger dem som räknad per ytenhet, de kallas då spänningar. Den spänning vi är intresserad av är skjuvspänningen. Vad skjuvspänning är kan förklaras så här:
Om du lutar dig mot en vägg med rak arm så sätter du antagligen handen så att kroppsvikten trycker handen rakt mot väggen. Detta kallas normalspänning då kraften är riktad vinkelrätt mot väggen. Flyttar du upp handen en bit på väggen känner du det som ett drag i skinnet, detta är en skjuvkraft som är en komponent av den totala kraften som nu delas mellan skjuv- och normalspänning. Normalspänningen är mindre. Ju högre du flyttar handen desto större blir skjuvspänningen och handens tryck mot väggen minskar. Till slut blir det svårt att hålla sig kvar då friktionen mellan hand och vägg övervinns av skjuvspänningen och handen halkar iväg (hjälper med handsvett).
Skjuvspänning betecknas med den grekiska bokstaven
, tau och kan beräknas genom att man multiplicerar isdjupet, d, isdensiteten,
, gravitationsaccelerationen,
, samt lutningen på isytan,
,
=
g h sin
. Hur denna kraft kopplas till den deformation som sker är komplext. Den engelske glaciologen John Glen gjorde under slutet av 1950-talet en rad experiment där han utsatte isprover för olika skjuvspänningar och mätte den deformation som kunde åstadkommas. Glen kunde därmed etablera ett empiriskt förhållande mellan skjuvspänningen och den resulterande deformationshastigheten kallat Glens flödeslag.

Flödeslagen har två s.k. empiriska konstanter B och n , vilket betyder att de bestämts helt på experimentell väg och de varierar från plats till plats och från tillfälle till tillfälle. De är inte några fysikaliska konstanter som gäller generellt och de har inte räknats fram med hjälp av teoretiska resonemang. De har istället tagits fram i praktiskt arbete och de har visat sig vara mycket användbara. B är därmed inte en konstant utan en variabel som varierar beroende på vilken temperatur som isen har när den deformeras, hur stora kristaller isen består utav, hur mycket smuts eller salter som finns i isen m.m. Exponenten n, som också kallas Glens n, har visats ha ett medelvärde på 3 vilket är av intresse för att förstå isdeformationen.
Hur skall vi då tolka flödeslagen för is Variabeln B kan ses som en parameter som visar hur trögflytande isen är, att jämföra med viskositet. När isen är kall blir isen trögare och mer svårdeformerad. Värdet på B ändras därför med temperatur. Is med små kristaller deformeras lättare än is med stora kristaller. B ändras därför också om kristallstorleken ändras. Små partiklar som sandkorn och sotpartiklar påverkar också hur lätt isen deformeras, även detta speglas i olika värden på B. B kan därför ha många olika värden till och med om man tittar på olika ställen i samma glaciär. Värdet 3 på Glens n anger att deformationshastigheten är beroende av storleken på skjuvspänningen på ett känsligt sätt: om skjuvspänningen fördubblas ökar deformationshastigheten åtta gånger. Det betyder att om en glaciär, genom t.ex. en klimatförändring, blir dubbelt så tjock blir isen vid bottnen åtta gånger mer lättdeformerad. Små ändringar i glaciärtjocklek resulterar alltså i betydligt kraftigare ändringar i deformationshastighet. Vi skall se hur vi kan beräkna detta genom att analysera hur Glens flödeslag fungerar i ett realistiskt exempel. Faktarutan nedan beskriver hur vi erhåller ekvationen.
![]()
| Vi antar att vi har en glaciär med plan yta och plan botten som lutar med någon vinkel, |
rnDen empiriska flödeslagen &=(t/B)n för is är användbar och relativt okomplicerad. Samtidigt varierar B så mycket att den inte är så användbar för att studera detaljer i isrörelsen. Alla empiriska lagar har dessa för- och nackdelar.
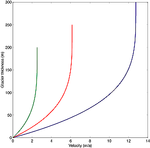
Kurvan som visas i fig. 1 är beräknad med ekvationen i faktarutan ovan och visar att deformationshastigheten ökar mycket kraftigt i de botten-nära delarna av glaciären för att sedan förändras mycket mindre i de övre delarna. Denna asymmetriska fördelning är resultatet av flödeslagens känslighet för ändringar i skjuvspänningen. Vi kan se att om istjockleken ökar med 50 m, från 200 m till 250 m så ökar deformationshastigheten på ytan från c:a 2 m/år till c:a 6 m/år eller med 4 m/år. Om glaciären skulle öka med ytterligare 50 m i tjocklek, från 250 m till 300 m skulle hastigheten stiga från de tidigare 6 m/år till närmare 13 m/år.

Fig 1
Vi har då ökat på glaciärens tjocklek i två steg med lika mycket is varje gång men erhållit en hastighetsökning från först 2 till 6 till 13 m/år vilket är en s.k. exponentiell ökning och illustrerad av flödeslagens utseende. Vi ser att glaciärer är mycket känsliga för förändringar i istjocklek. Ändras klimatet så att glaciären ökar eller minskar i volym ändras dess hastighet kraftigt och därmed också hur den beter sig i landskapet.